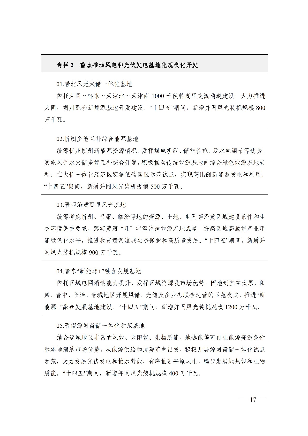
10月8日,山西省發展和改革委員會山西省能源局印發《山西省可再生能源發展”十四五“規劃》。《規劃》提出,到2025年,全省可再生能源發電裝機達到8300萬千瓦以上。 其中,風電3000萬千瓦左右、光伏5000萬千瓦左右、水電(含抽蓄)224萬千瓦以上、生物質發電100萬千瓦以上,新型儲能裝機將達到600萬千瓦左右,實現新能源和清潔能源裝機容量占比達到50%的目標。到2030年,全省新能源和清潔能源裝機容量占比達到 60%以上。
儲能方面,要加快飛輪、液流、氫能、壓縮空氣等新型儲能技術研發應用,延伸新型儲能產業鏈,大力推動電網側儲能合理化布局,在關鍵節點布局電網側儲能,提升系統靈活調節能力和安全穩定水平。穩步推進電源側新型儲能建設,合理布局一批系統友好型新能源電站。探索利用退役火電機組既有廠址和輸變電設施建設儲能或風光儲設施。積極支持用戶側儲能多元化發展,探索儲能與電動汽車等融合發展新場景。
原文如下:






























