聯系電話:
0553-8398080
? ? 2017年全球能源產量為114.04億噸油當量 同比增長0.62%
? ? 能源資源是一種綜合的自然資源,從各國對能源的利用情況來看,目前能源資源主要包括煤、石油、天然氣、水能等,也包括太陽能、風能、生物質能、地熱能、海洋能、核能等新能源。能源資源是人類生產活動得以進行和發展的動力,能源的利用和發展對人類社會經濟發展起著巨大的推動作用。
? ? 全球的能源生產總量在2009年遭遇金融危機受到影響有所下滑,隨后全球的能源生產總量又迅速的回升,因為對節能減排的高度提倡,2017年全球能源生產總量約為114.04億噸油當量,同比增長0.62%。
?

?
? ? 中國成能源最大生產國 2017年全球占比超35%
? ? 從2017年各國能源生產情況來看,中國居首位,占比35.52%,1991-2011年中,中國的能源消耗一直處于飛速增長狀態,尤其是在2003年中國加入WTO后,工業水平的迅猛發展,所導致能源需求量擴大,產量也隨之擴大。
? ? 其次是美國和印度,占比分別為25.34%和8.55%。印度位于南亞次大陸中心,南亞地區絕大部分自然資源都集中在印度。過去10年,印度保持了7%以上的年均經濟增長率,能源的貢獻必不可少。而美國是一個發達國家,但是其工業和制造業一直以來都保持在較高的發展水平,對能源的需求更是只增不減,再加上美國軍事活動頻繁,對能源的產量也要求較高。
?

?
? ? 2017年石油仍是主要能源 但新能源表現出色
? ? 從2017年各大能源生產情況來看,2017年石油占比37.40%,仍然是最主要的能源消耗品,其次是煤炭,占比30.1%,但是對比2016年來看,石油和煤炭的生產量占比都較上年有所減少,相反新能源的生產卻在增加??梢娦履茉吹纳a表現越來越出色,因為傳統能源的形勢嚴峻,在各個國家大量的開采利用之后,儲量在逐漸減少,并不能滿足人類經濟社會的發展需要。
?

?
? ? 儲采比是指本國或本地區剩余可采儲量與當年總產量的比值,以“年”來表示。儲采比是涉及到勘探、開發、生產、利用等相關技術經濟因素的一個綜合參數。不能解釋為最終可采年限。
? ?2007-2017年,全球的石油和天然氣儲采比在下降,2017年分別為38.68年和52.46年;煤炭的儲采比再上升為274年。雖然煤炭的儲采比在增加,但是使用煤炭對地球環境來說并不是一個很好選擇,煤炭燃燒時絕大部分的硫被氧化成二氧化硫(SO2),隨煙氣排放,污染大氣,危害動、植物生長及人類健康,腐蝕金屬設備,近年來人們對環境保護越來越重視,為了保護環境,各個國家都在提倡降低煤炭的使用量,要加強對新能源的開發和利用。
?

?
? ? 新能源發展是趨勢
? ? 新能源產業是衡量一個國家和地區高新技術發展水平的重要依據,也是新一輪國際競爭的戰略制高點,世界發達國家和地區都把發展新能源作為順應科技潮流、推進產業結構調整的重要舉措。2017年全球新能源建設不斷增加,可見發展新能源產業也已經成為全球各地轉變發展方式、調整能源結構的重要選擇,未來新能源產業仍處于快速發展時期。
?

?
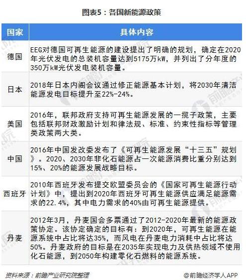
? ??可再生能源作為國家大力發展的方向,各國都給與相應的鼓勵以及補貼政策,以及想要達到的目標,來更好地推動新能源的發展。